产品新闻

产品新闻

最新研究!高剂量NMN可抑制肺腺癌生长!

2023-07-09 13:48:23 古特生物


β-烟酰胺单核苷酸(NMN)是生理循环烟酰胺腺嘌呤二核苷酸 (NAD) 前体,可提高 NAD +的细胞水平并改善各种与年龄有关的疾病。衰老与肿瘤发生之间存在着不可分割的联系,特别是涉及癌细胞中异常的能量代谢和细胞命运调节。


近年来,已证实NMN通过延缓免疫细胞衰老、增强免疫细胞功能等机制,在免疫疗法(PD-L1相关)、CAR-T疗法、NK细胞疗法等癌症疗法中发挥积极作用,NMN对化疗损伤亦有缓解功效,有望成为化疗期间的辅助干预手段。


近日,有研究团队研究了高剂量 NMN 在肺腺癌中的作用。研究发现高剂量 NMN 通过 NAM 介导的 SIRT1-AMPK-ACC 信号传导促进铁死亡,强调了高剂量 NMN 在操纵癌细胞代谢方面的肿瘤影响,为肺腺癌患者的临床治疗提供了新的视角。

古特生物

肺腺癌是最常见的肺癌的类型,约占肺癌总数的40%,在所有肺癌类型中,发病率位居第一。


癌症是全球第二大死因,肺癌是全球癌症患者主要死因,2020年全球有约180万人死于肺癌。根据全球癌症流行病学调查,肺癌的发病率和死亡率与年龄呈正相关,与年轻肺癌患者相比,60岁以上肺癌患者的生存时间明显较低。

古特生物

▲2020年癌症死亡病例数前十的癌症类型


衰老可能是促进肺癌发生、发展的主要因素。衰老的内皮细胞导致肿瘤周围不连续的内皮衬里和有缺陷的基底膜;因此,这些细胞失去了限制肿瘤生长和转移的作用。衰老引起的炎症和反应低下也限制了肺癌治疗的有效性。

古特生物

研究结果表明,高剂量NMN局部治疗可强烈抑制肺腺癌细胞的肿瘤生长并诱导肿瘤铁死亡。


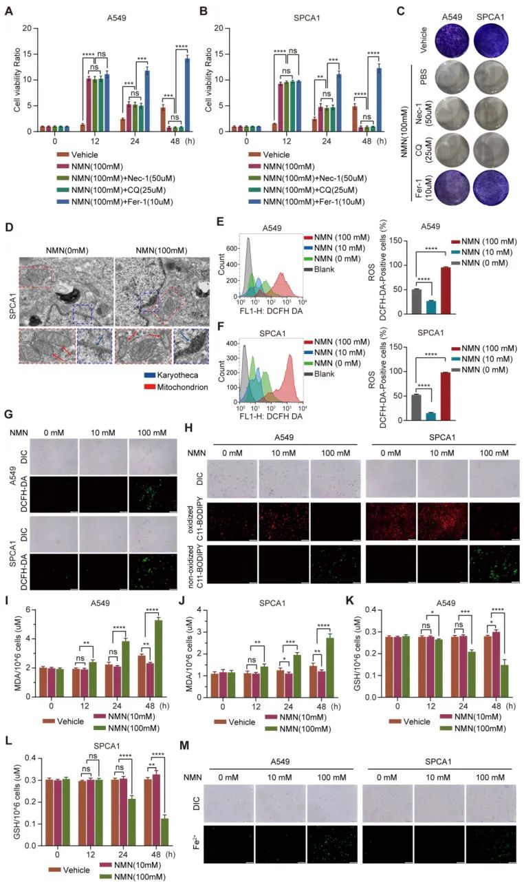
1.高剂量NMN(100 mM)抑制肺腺癌 A549 和 SPCA1 细胞增殖并促进细胞死亡,而低剂量(10 mM)治疗产生相反的效果;

古特生物

▲高剂量 NMN 诱导肺腺癌细胞非凋亡调节性死亡

古特生物

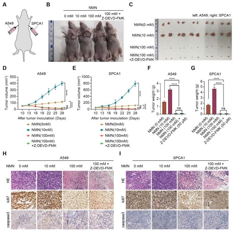
▲高剂量NMN可抑制体内肺腺癌的生长


2.高剂量NMN诱导的细胞死亡是通过铁死亡发生的;

古特生物

▲高剂量NMN诱导肺腺癌细胞铁死亡


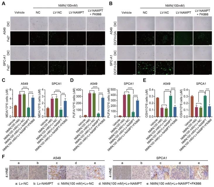
3.高剂量NMN治疗主要诱导细胞内NAM超载,引发铁死亡;

古特生物

▲高剂量 NMN 通过其代谢物 NAM 诱导铁死亡


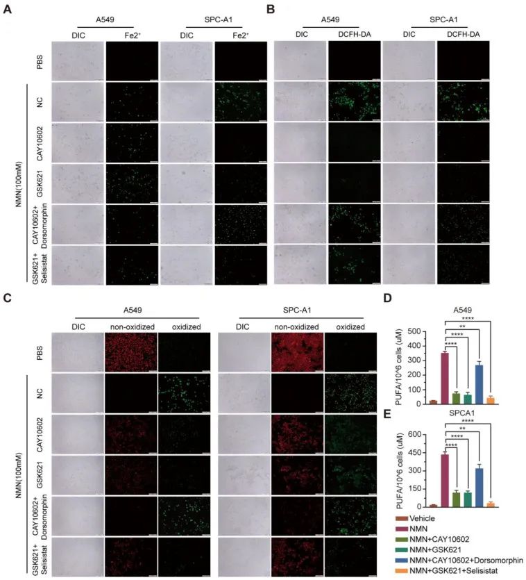
4.高剂量NMN通过过载 NAM 介导的 SIRT1-AMPK-ACC 途径诱导肿瘤铁死亡。

古特生物

▲高剂量NMN通过NAM超载介导的SIRT1-AMPK-ACC通路促进肺腺癌细胞铁死亡


研究也进一步表明,NAMPT抑制剂FK866(一种潜在的肿瘤治疗剂)与高剂量NMN局部治疗的组合增加了体外和体内肿瘤抑制的功效。


研究团队认为有必要进一步探索优化肺腺癌患者 NMN 反应的策略,提出了 NMN 对调节肺腺癌细胞铁死亡的影响模型。

古特生物

▲NMN 对调节肺腺癌细胞铁死亡的影响模型

古特生物


在较早的一项研究中,有研究者认为NMN可能会加速癌变组织的进一步恶化,引起了不少的关注,然而不论是2023年清华大学研究团队针对NMN对三阴性乳腺癌(TNBC)的研究发现,还是本次针对NMN对肺腺癌的研究都表明高剂量的NMN可限制肿瘤的生长。

古特生物

NMN在其他癌症上是否也需要同样的高剂量,还有待于更多的研究。可以确认的是,越来越多的研究证明,NMN非但不会致癌,还有助于对抗肿瘤。


此外,尽管NMN抗肿瘤研究不断取得进展,对健康人群的临床研究也均显示安全,但现阶段尚不推荐癌症患者服用。


我们提供高品质的β-烟酰胺单核苷酸(NMN)原料,产品远销欧美、韩国、印度等世界各地,如果您对我们的产品感兴趣,请随时与我们联系,我们将很乐意提供您需要的任何信息。

*特别说明 - 本文仅作资讯科普用途,不能代替医生的治疗诊断和建议,不应被视为对所涉医疗产品的推荐或功效证明。涉及疾病诊断、治疗、康复相关的,请务必前往专业医疗机构就诊,寻求专业意见。

标签: NMN,